Beschreibung
data sheet: Download(PDF)Do not hesitate to contact us at any time for further information.
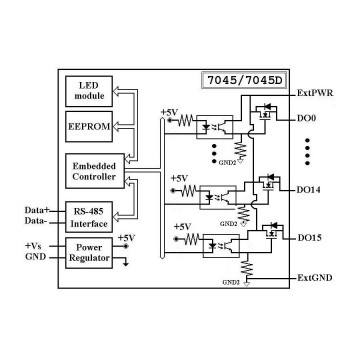
The module M-7045-G offers 16 digital outputs, each of which features photocouple isolation. There are options to enable both power-on and safe values, and 16 LED indicators that can be used to monitor the status of the digital outputs .
4 kV ESD protection, 4 kV EFT protection, 3 kV surge protection for power input and 3750 VDC intra-module isolation are standard.
Specifications
Build
• plastic case
• installation option: Wall, DIN-Rail mount
Interface Seriell / Parallel
• RS-485: 1
• maximum transmission rate RS-485: 115200 Bit/s
Industry protocol
• modbus RTU: slave
• DCON: slave
Digital Output
• count: 16
• type: MOSFET
• sink/Source: electricity supplier (source)
• output voltage: 10 … 40 V
• max. output current: 650 mA
Interface
• Screw Terminal
Watchdog
• hardware: yes
• programmable: yes
System performance
• input voltage DC: 10 … 30 V
• energy consumption: 0.6 W
Operating conditions
• temperature: -25 … 75 °C
• humidity: 5 … 95 %
Storage conditions
• temperature range: -40 … 85 °C
Dimensions and weight
• width: 72 mm
• height: 123 mm
• depth: 35 mm
Standards and Approvals
• EMS: IEC 61000-4-2, IEC 61000-4-4



